数智赋能教学创新|成都东软学院数字媒体技术系教师团队斩获全国元宇宙教学创新大赛二等奖
发布时间:2025年11月21日      阅读:34

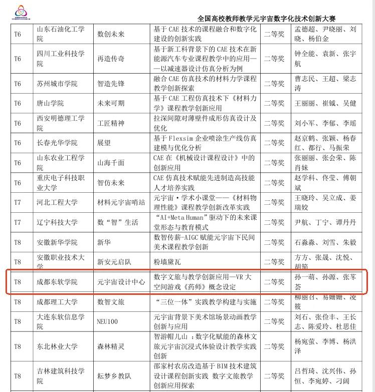
近日,2025年第6届全国高校教师教学元宇宙数字化技术创新大赛总决赛圆满落幕。成都东软学院元宇宙研究中心孙一萌、孙源、张苳荟三位教师组成的团队,凭借作品《数字文旅与教学创新应用—VR大空间游戏〈药师〉概念设定》脱颖而出,荣获全国二等奖,彰显了学校在数智技术与教育教学融合领域的创新实力。

大赛介绍

“全国高校教师教学元宇宙数字化技术创新大赛”以“新工科、新农科、新医科、新文科”建设为工作主线,秉承“以赛促教、以赛促研、以赛促创、以赛促产”的办赛宗旨,引导骨干教师将人工智能+、3D/XR、元宇宙等数智技术、数字化教学资源、知识体系的建设、应用和更新与教育教学深度融合、守正创新,对教育内容、教学方法、学习模式、教育管理等进行全面改造和升级,推动高等教育高质量发展。致力于培养具备数智素养、师德高尚、理念先进、教学设计优秀、教学效果好、教学能力强的高素质、专业化、创新型的新质教师队伍。

获奖作品介绍

成都东软学院参赛作品《数字文旅与教学创新应用—VR大空间游戏〈药师〉概念设定》巧妙地将数字文旅与教学创新相融合,通过VR大空间技术,构建了一个沉浸式的学习体验环境。

数字文旅

《药师》游戏融入景区VR大空间,玩家通过沉浸式体验,穿越于国风文化之中,感受传统文化与现代科技的融合之美。在虚拟与现实交织的场景中,玩家化身角色,探索神秘世界,体验文化传承与历史回响。通过游戏化叙事与沉浸式互动,玩家不仅沉浸于故事之中,更在潜移默化中加深对国风文化的理解与认同。这种创新的数字文旅模式,不仅提升了游客的文化体验,也为文旅融合提供了新的发展方向,推动文化传承与创新的深度融合。

教育创新

学生可以通过游戏化教学激发学习兴趣,通过《药师》任务培养解决问题与创新思维,革新教育方式。游戏化教学通过引入任务、奖励和挑战等元素,提升学生的学习兴趣和参与度。例如,通过设计《药师》任务,学生可以在虚拟环境中探索问题、合作解决问题,从而培养创新思维和实践能力。此外,游戏化教学还能促进学生之间的合作与沟通,提升学习效果。通过游戏化教学,学生不仅能够更主动地参与学习,还能在实践中提升解决问题的能力

数智赋能 展望未来

此次获奖是成都东软学院持续推进教学改革、深化产教融合的成果体现。近年来,数字媒体技术系主动适应数字经济发展趋势,积极布局元宇宙等前沿技术领域,与元宇宙研究中心深度合作,探索数智技术与教育教学的深度融合。学校充分发挥东软在IT领域的优势,结合成都丰富的文旅资源,形成了"数智+文旅"的鲜明特色。

数字媒体技术系将以此次获奖为契机,进一步优化人才培养体系。通过项目驱动式教学,培养更多掌握前沿数字技术、具备文化创新能力的复合型人才。

 

 

Copyright © 2002-2025 成都东软学院 All Rights Reserved
地址:四川省 成都市 都江堰市 青城山镇东软大道1号
邮编:611844
蜀ICP备12011972号